中央流行疫情指揮中心今(2/22)日表示,由於全球COVID-19疫情嚴峻,而我國仍有境外移入確診個案。為降低國內社區傳播風險,及避免造成醫療體系負擔,自去(2020)年實施之秋冬防疫專案(2020年12月1日-2021年2月28日)將調整並持續執行,請民眾及醫療院所配合。
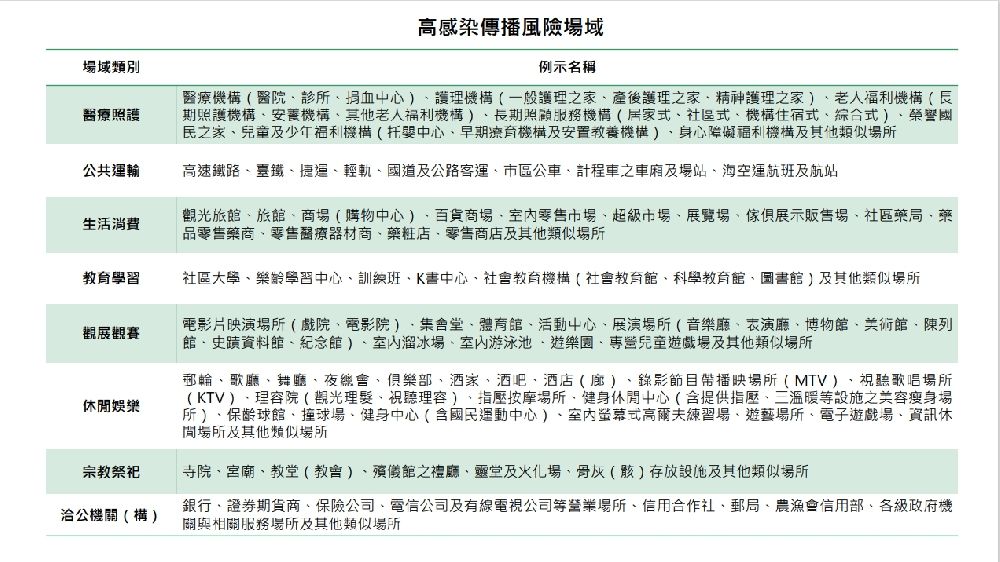
社區防疫:持續實施出入八大類場所應佩戴口罩,經勸導不聽者依法開罰 考量「醫療照護、公共運輸、生活消費、教育學習、觀展觀賽、休閒娛樂、宗教祭祀、洽公機關(構)」等八大類場所(場所舉例如附表)具有不易保持社交距離,或會近距離接觸不特定對象的特性,有較高的感染與傳播風險,為提高民眾於高感染傳播風險場所佩戴口罩遵循度,以降低COVID-19及其他各類經由飛沫、空氣傳播之呼吸道傳染病的感染與傳播,將持續強制要求民眾進入上述八大類場所應佩戴口罩,如果在上述場所內有飲食需求,在與不特定對象保持社交距離或有適當阻隔設備的前提下,可在飲食期間暫時取下口罩。未依規定佩戴口罩,經勸導不聽者,將依違反傳染病防治法第37條第1項第6款規定,由地方政府裁罰新臺幣3千元以上1萬5千元以下罰鍰。
到訪佛學會,請佩戴口罩。  
疾管署新聞稿:https://reurl.cc/2bYd6X |