
中央流行疫情指揮中心今(11/18)日表示,時序進入秋冬,全球COVID-19疫情持續上升,多國單日確診人數屢創新高,我國境外移入個案亦有增加趨勢。為降低國內社區傳播風險,及避免造成醫療體系負擔,今(2020)年12月1日將啟動「秋冬防疫專案」,強化「邊境檢疫」、「社區防疫」及「醫療應變」措施,請民眾及醫療院所配合落實。
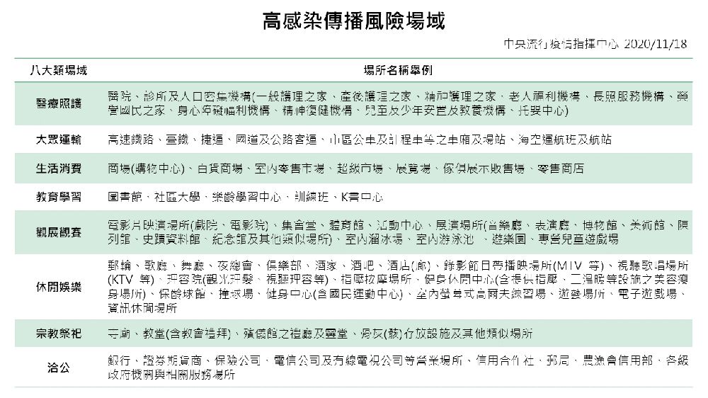
社區防疫:出入八大類場所應佩戴口罩,經勸導不聽者依法開罰 指揮中心表示,考量秋冬時期除了COVID-19疫情外,也有多種呼吸道傳染病盛行,都會加重醫療體系的負荷與調度壓力,為了提高民眾於高感染傳播風險場所佩戴口罩的遵循度,以降低呼吸道傳染病的感染與傳播,及避免過度耗用醫療資源,自12月1日起,強制要求民眾進入「醫療照護、大眾運輸、生活消費、教育學習、觀展觀賽、休閒娛樂、宗教祭祀、洽公」等八大類場所(場所舉例如附表)應佩戴口罩。未依規定佩戴口罩,經勸導不聽者,將依違反傳染病防治法第37條第1項第6款規定,由地方政府裁罰新臺幣3千元以上1萬5千元以下罰鍰。
到訪佛學會,請佩戴口罩。

疾管署秋冬防疫專案:https://reurl.cc/5qy6Dz |